应用频率为 1,000~5000Hz 的等幅正弦电流治疗疾病的方法称音频疗法, 目前常用频率为 2,000Hz。其主要治疗作 用为软化疤痕和松解粘连, 术后早期应用有预防疤 良增生作用。因疤痕而引起的痒痛于治疗数次或数十次后可减轻或消失。肥厚增生的疤痕经数十次治疗可变软, 变薄, 缩小。因此临床上常用于各类疤 痕, 肠粘连, 声带小结等的治疗。
干扰电疗法同时使用两组频率相差 0~100Hz 的中频正弦电流, 交叉地输入人体, 在交叉处形成干扰场在深部组织产生低频调制的脉 冲中频电流, 以治疗疾病的一种方法。该疗法特点,输入呈两组中频电流, 一路频率固定 4,000Hz 另一路为 4,000±交叉输入人体 , 在机体 深部产生 0~ 100Hz 的差频电流, 因而电流的作用深度加大, 而 且“ 内生”低频调制中频电兼有低频和中频的优点, 从而达到以中频电流通过皮肤高电阻, 在人体深部 获得低, 中频电流效用。
此外还可采用三组电流按 照三度空间同时输入人体形成成立体干扰场, 称立体干扰电疗法。也可以输入两组中频电流的幅度在 一定范围内自动变化 ( 动态) , 两组电流幅度变化以 相反位, 也可相同, 形成动态干扰场, 称动态干扰电疗法, 干扰电疗法其差频选择见, 常用于治疗各 种软组织损伤、肩周炎、关节痛、肌肉痛、神经痛、 局部血循环障碍性疾病, 废用性肌萎缩, 胃下垂, 习惯性便秘及锻炼失神经肌肉等。
调制中频电流是一种低频调制的中频电流 , 其载波 (中频) 频率为 2,000~ 5,000Hz 波形有正弦与梯形波, 调制 (低频) 频率为 10~150Hz, 调制波形有正弦波, 方形波, 指数曲线 波。
(1)输出波形有:
①连续调制波 (连调) , 调制波连续出现;
②交替调制波 (交调) , 调制波和未调制波交 替出现;
③间断调制波 ( 断调) , 调制波间断出现;
④变频调制波 ( 变调) , 两种频率不同的调制波交替出现。
(2)上述四种波形均可以全波或整流半波的形式 ( 正半波或负半波) 出现) , 调制中频电流特点:
① 这是用 10~150Hz 的低频电流调制的“外生”中频 电流。兼有低频、中频两种电疗的特点;
②不同波 形和频率交替出现, 可以克服机体对电流的适应性;
③调制深度可以改变 ( 0~100%) 。用以改变刺激的 强度;
④断调波加入可调制电流时间, 以使治疗失 神经肌肉时, 可让肌肉得到不同时间的休息。⑤选用半波调制电流可以做药物离子导入。
(3)不同波型的主要作用特点:
①连调波, 止痛和调整神经功能作用, 适用于刺激植物神经节;
②间调波, 适用于刺激神经肌肉;
③交调与变调波, 有显著止痛, 促进 血液循环和炎症吸收的作用。该疗法与干扰电疗法 适应证相同, 还可治疗小腿淋巴淤滞, 输尿管结石, 中心性视网膜炎及视神经炎等。
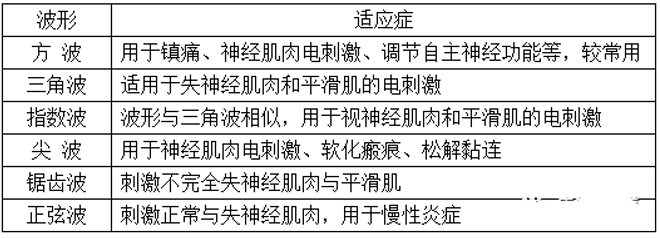
①波形:

图. 电流波形与适应症
②振幅:
振幅反映电流的强度,最大振幅是每个相位的尖端或最高点,由安培、微安培或毫安来表示。总电流可以通过时间间隔或脉冲频率来改变。高强度使得电流能更深入地渗透入组织,因此当需要刺激深层肌肉时,可适当增大电流强度。
③频率:
电疗的频率影响肌肉收缩的次数。高频率适合增加肌张力,因为它具有累积效应。低频率适合刺激肌收缩和减轻水肿。

图6.刺激频率与肌强直的关系
(引自“Therapeutic Modalities inRehabilitation”,5th ed)
④电流周期
电流相同的比较下,增加电流作用周期时间可以募集更多的神经纤维。
⑤电极
电极的作用:
1)化学反应(长时间作用才有):PH改变、反射性血管舒张、离子在组织间的移动方向。
2)电刺激:负极作用更好,因为去极化更容易。
3)电流方向:电极效应(离子导入、刺激运动点或外周神经、细胞的生物效应)会产生在两电极周围,电流传导之间不会有太大影响。
4)电流强度:随着电流传入组织的深入,电流逐渐减弱,尤其是遇到脂肪组织。
电极间的距离:电极靠近:作用表浅 远:深(作用到神经和肌肉)

图.电极片距离与作用深度的关系
电极大小:电极片小的一极,下方电流密度越大。因此,为了获得最大效益,应该把大片正极放在治疗部位远端,小电极放在待治疗的神经/肌肉处。

图.电极片使用于深层脂肪组织表面示意图
当等大的电极片作用于深层脂肪组织上方时,电流不能到达神经组织。

图.不等大电极片作用电流图示
(引自“TherapeuticModalities in Rehabilitation”,5th ed)
⑥小电极片下方电流强度更大
电极放置位置:1)疼痛周围。2)特定的皮节、肌节、或与疼痛区域相对应的生骨节(sclerotomes)上。3)放置在靠近神经支配疼痛区域的脊髓节段。4)疼痛部位的浅表神经支配处。5)血管结构包括神经组织和离子液体,最容易受到电极的刺激。6)电极可以放置在扳机点或穴位位置。7)电极应该放置在肌肉的运动点上,或者至少是在你试图引起收缩肌肉的肌肉的腹部。8)如果治疗有效,病人的疼痛应该减轻。9)上述任何一种方式的组合和双侧电极的放置也是可以的。10)双极电极在相同的一般处理区域使用相同尺寸的电极。由于电极的尺寸是相同的,所以每个电极下的电流密度基本上是相同的。因此,每个电极下的生理效应应该是相同的。但是,如果一个电极位于运动点上,而另一个电极不在,则在运动点上的较低电流幅值就可能发生肌肉收缩。11)单极电极的应用是在铝处理区域上使用一个或多个小的活性电极,在身体的其他地方放置一个大的分散电极。在较小的或主动的电极下有较高的电流密度,因此,在主动电极上可能会出现理想的生理反应。12)交叉模式可使用两组双极电极,每组电极都来自一个完全独立的通道。用于干涉和预先调制的IFC。它们涉及到电性的应用,例如,每一组电极上的电信号在身体的某个点加在一起,强度就会累积。电极通常是排列在被刺激点周围的交叉图案中。如果你想作用在特定的表面区域,电极都应该是相对靠近些。如果疼痛是局部疼痛,并且似乎在关节或肌肉区域较深,把电极分开得更远,给电流提供更多的穿透。
咨询电话
400-9619-818Copyright© 2019-2022 丽亦健(广州)医疗器械有限公司 版权所有
粤ICP备2022155515号